【“强国行”专项行动】喜报:政管学子在第十七届中国社会工作大学生论坛暨第十届研究生论坛中喜获佳绩
发布时间:2025-10-09 17:50:37
2025年7月18日至20日,第十七届全国社会工作大学生论坛暨第十届研究生论坛在四川外国语大学成功举办。本届论坛共吸引全国440余名学生参与,收到投稿835篇,经严格评审,207篇论文获奖,其中一等奖7项、二等奖52项、三等奖148项。
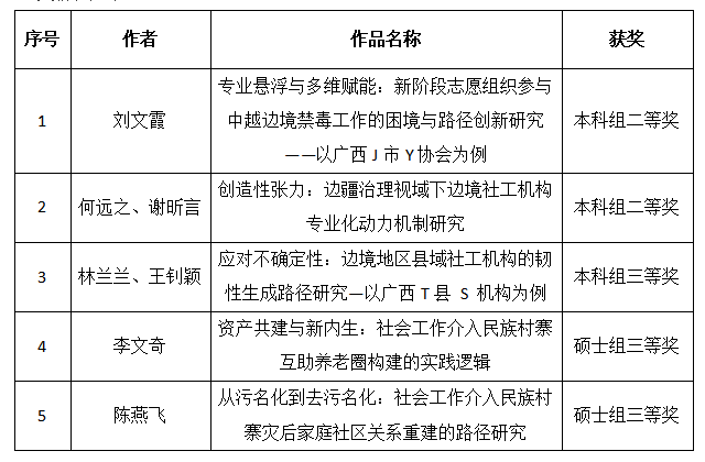
我院社会工作专业本科生刘文霞、何远之、谢昕言、林兰兰以及硕士研究生陈燕飞、李文奇、杨雯淑等7名同学携6篇研究成果参会交流,最终荣获二等奖2项、三等奖3项,为学院赢得荣誉。具体获奖情况如下:

据悉,自接到论坛通知以来,学院高度重视,社会学与社会工作系教工党支部教师党员覃琮、石大建、何乃柱、徐其龙等指导老师多次组织集中指导,对参赛学生的论文选题、撰写及汇报进行严格把关,提出详尽修改意见。学院学子在此次论坛中喜获佳绩,是社会学与社会工作系教工党支部贯彻强国行专项行动的体现,也是助力学院深化学科改革、推动内涵发展、培养实践创新人才的重要成果。未来,社会学与社会工作系教工党支部将继续深化“从实求知”育人理念,完善师生联动机制,为社会工作专业人才培养提供坚实保障。

参会师生与中国社会工作教育协会会长、北京大学马凤芝教授(左四)合影

参会学生与论坛专家组成员的合影

我要评论 (网友评论仅供其表达个人看法,并不表明本站同意其观点或证实其描述)
全部评论 ( 条)