金秋时节传捷报 一融双高结硕果
金秋时节,硕果盈枝!我院深耕党建引领,推动党建与业务深度融合,在志愿服务、艺术创作、技能竞赛、学术科研等多个领域捷报频传,彰显了立德树人成效与师生奋进风采。
由共青团江苏省委、江苏省青年志愿者协会主办的 2025年江苏省高校青年志愿服务项目大赛中,我院党总支报送的 “以红育正 以紫炀和——紫金草和平文化育人项目”斩获三等奖。学院始终将青年志愿服务作为落实立德树人根本任务、提升学子综合素质的重要抓手,引领青年在服务社会中锤炼本领、践行价值,为培养担当民族复兴大任的时代新人注入青春动能。

作为我国规格最高、影响力最广的国家级综合性文化艺术盛会,第十四届中国艺术节以“艺术的盛会、人民的节日”为主题,集中展现全国美术创作最新成果。我院高广毅老师的油画作品《源初・5》经层层遴选,成功入选全国优秀美术作品展览。这一成绩既是教师个人艺术造诣的彰显,更是学院党建与业务互融、教学与创作齐头并进的生动写照。

在江苏省教育厅主办的第七届江苏省高校美术作品展(每两年一届,为全省高校规模最大、规格最高的艺术展览)中,我院师生再创佳绩,12件作品喜获殊荣。其中教师作品获一等奖1件、三等奖4件,学生作品获二等奖2件、三等奖5件。学院紧扣立德树人根本任务,以党建引领美育融合,组织师生深入生活、扎根人民,创作出一批弘扬时代主旋律、彰显文化自信的优秀作品。


第六届长三角中高职院校职业技能联赛“计算机平面设计”赛项中,我院侯苏涵、付紫萱两位同学在郁婉婷老师指导下,凭借扎实专业能力与稳定现场发挥脱颖而出,分获一等奖与三等奖。本次大赛由安庆市教育体育局等单位联合主办,吸引长三角21所院校42名选手同台竞技,4小时封闭赛制全面考查综合素养,竞争异常激烈。获奖成果既是学院教学水平与创新能力的体现,更是深化“以赛促教、以赛促学”人才培养模式的有力印证。

南通市委社会工作部等五部门联合开展的2025年全市高校红十字会“博爱青春”志愿服务项目评选中,我院“星星‘益’站启星逐光志愿团”获评市级一类项目,张琦琰老师获优秀指导老师称号,尹硕硕、仲苏晨同学获评优秀大学生志愿者。该志愿团聚焦自闭症儿童关怀,发挥美院专业优势,将非遗技艺、绘画创作与心理关怀深度融合,累计开展30余场公益活动,服务时长560小时,直接服务2300余人次,间接影响超5500人,通过公益义卖募集善款数千元用于支持特殊群体,生动诠释了“人道、博爱、奉献”的红十字精神。

第十九届“挑战杯”全国大学生课外学术科技作品竞赛总决赛(共青团中央等单位主办,国内大学生学术科技领域顶级赛事)中,我院再创历史佳绩。郁献军、朱敏、王人佼老师指导的《“AI 智雕塑・公共艺术设计”的模型训练与工作流调用实现》项目,凭借前沿创新设计与过硬技术能力,斩获“人工智能 +”专项赛(创意赛)全国特等奖。在获得该奖项的全国七所高校中,我校是唯一的高职类院校,标志着学校在人工智能应用领域的创新与实践能力迈上新台阶。此外,陈靥、许锐、朱敏老师指导的《“老有所学”持续升温,“一座难求”如何破解?》项目,荣获主体赛省级三等奖,彰显了师生立足社会、服务民生的责任担当与智慧。

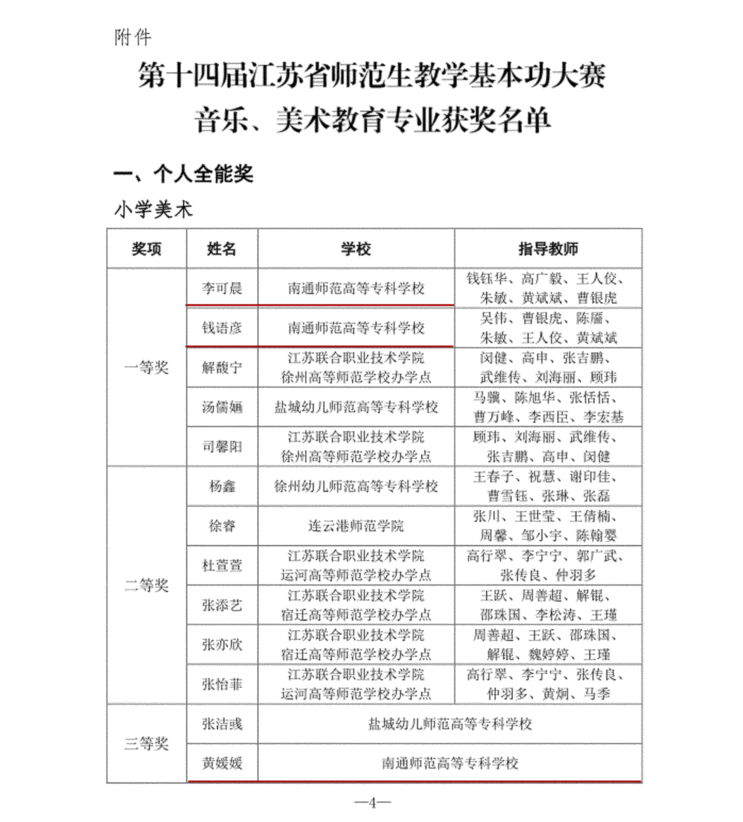
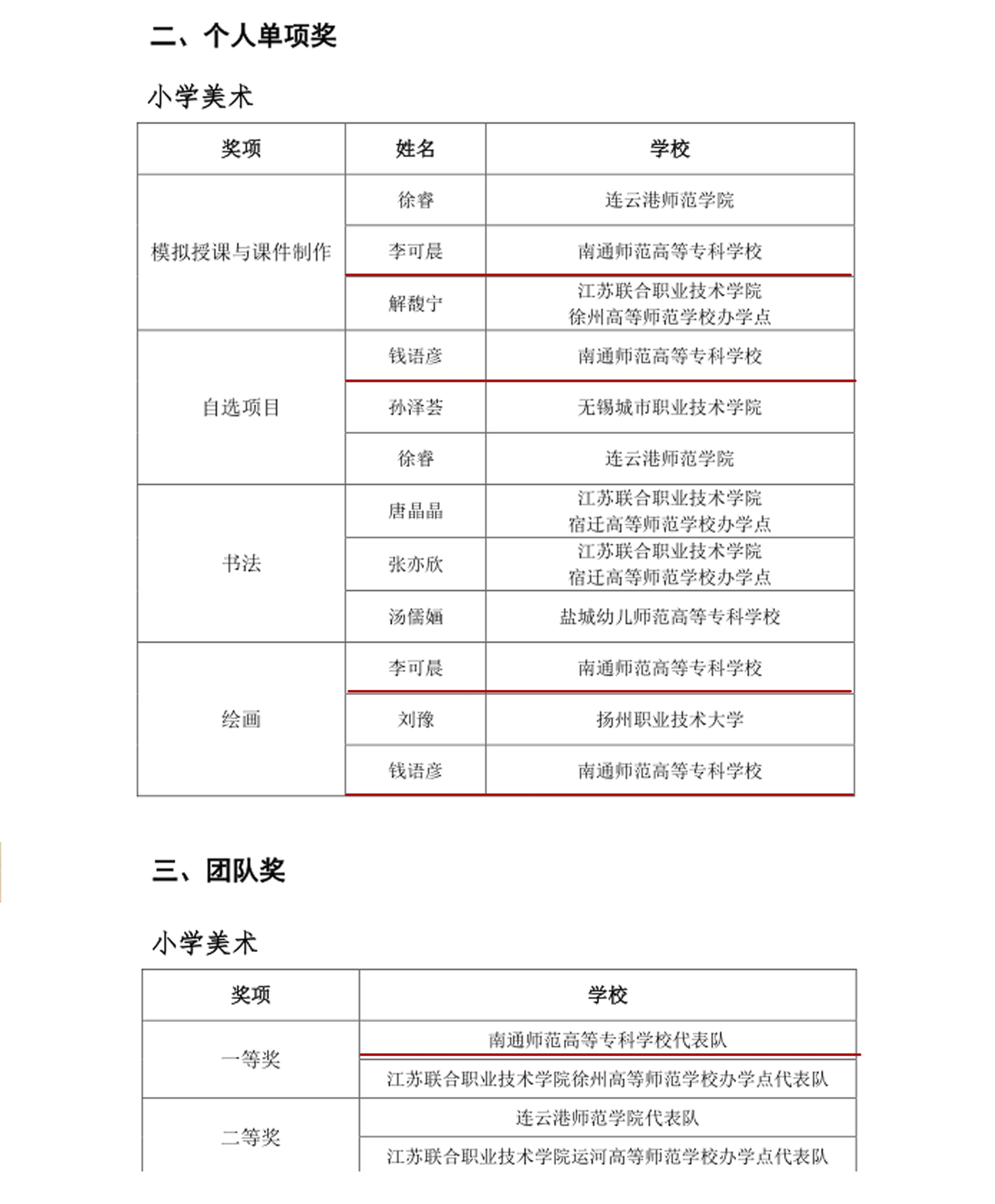
第十四届江苏省师范生教学基本功大赛(江苏省教育厅主办,代表全省师范生最高水平)中,我院参赛选手全员获奖、勇创佳绩。个人全能奖项中,李可晨、钱语彦同学分获小学美术组一等奖第一名、第二名,黄媛媛同学获三等奖;单项奖角逐中,李可晨拿下“模拟授课与课件制作”“绘画”两项大奖,钱语彦斩获“自选项目”“绘画” 两项荣誉;团体赛中,我院代表队凭借出色协作能力勇夺小学美术组团体一等奖。


这一系列成绩是学院深化“以赛促教、以赛促学、以赛促练”教学理念的生动实践,更是推进教育教学改革、创新人才培养模式的丰硕成果,充分印证了党建与业务“一融双高”的显著成效。

我要评论 (网友评论仅供其表达个人看法,并不表明本站同意其观点或证实其描述)
全部评论 ( 条)