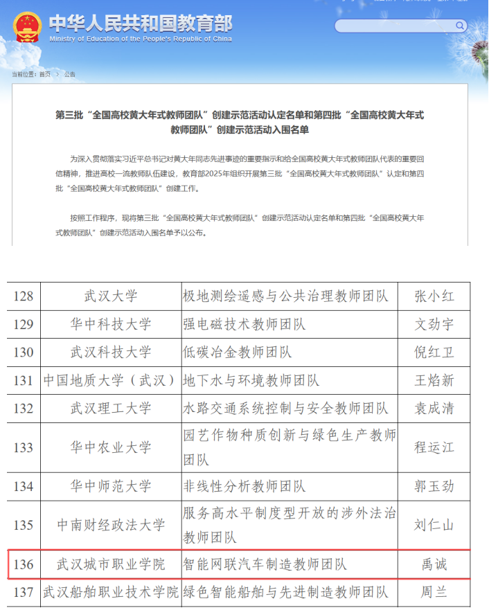
9月5日,教育部正式公布第四批“全国高校黄大年式教师团队”创建示范活动入围名单,由全国先进工作者、武汉城市职业学院机电工程学院教师第二党支部名师引领先锋岗禹诚教授带领的智能网联汽车制造教师团队成功上榜,成为湖北省高职院校中的突出代表。

图1 教育部公布第四批“全国高校黄大年式教师团队”创建示范活动入围名单
禹诚教授作为团队的核心引领者,始终秉持“心有大我、至诚报国”的教育理念,将黄大年精神深度融入教学与科研工作中。她带领的智能网联汽车制造教师团队,长期致力于职业教育改革与创新,取得了一系列突破性成果,为行业培养了大批高技能人才。

图2 团队负责人禹诚与成员交流研讨
此次入围“全国高校黄大年式教师团队”,是对支部禹诚教授及其团队多年来坚守教育初心、勇攀高峰的高度肯定。团队成员纷纷表示,将以此为契机,进一步弘扬黄大年同志的崇高精神,坚定理想信念,潜心教书育人,在加快建设教育强国、科技强国、人才强国的征程中展现更大作为。
我要评论 (网友评论仅供其表达个人看法,并不表明本站同意其观点或证实其描述)
全部评论 ( 条)