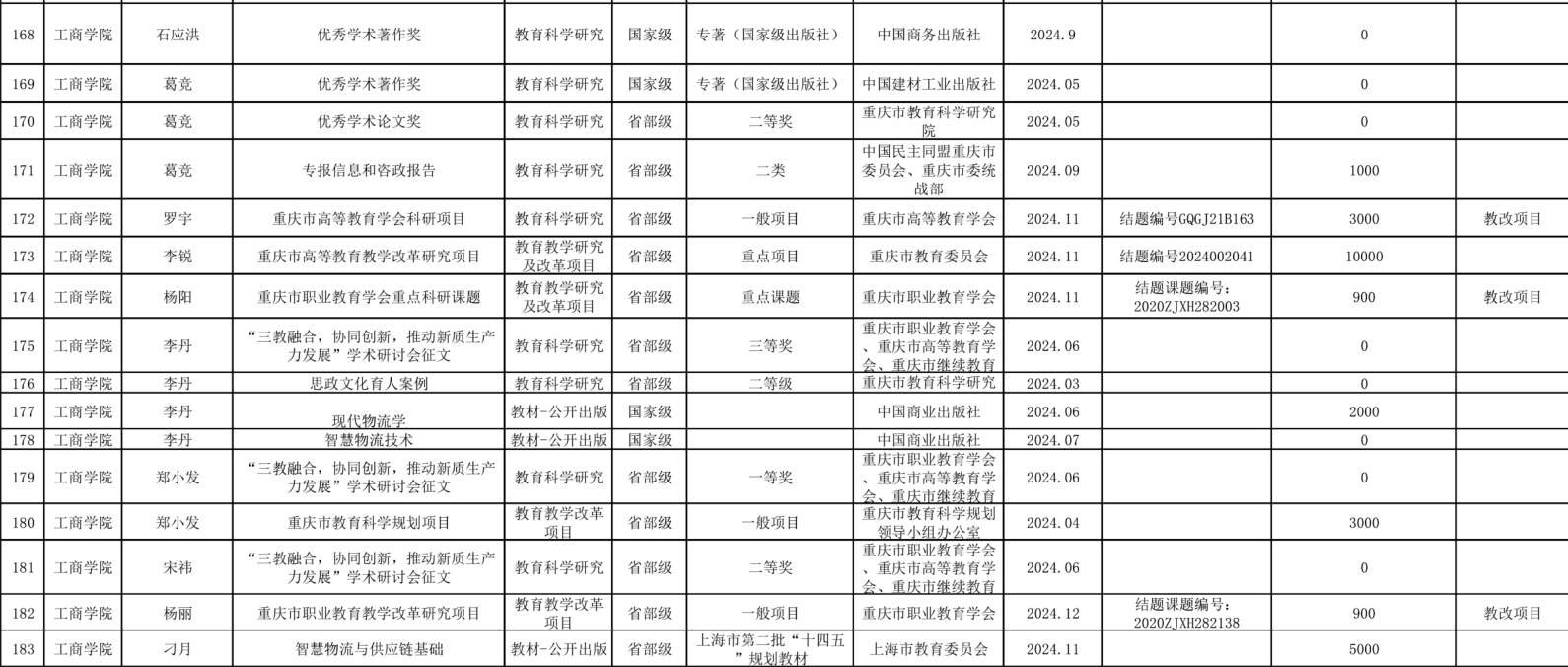
在党建引领的坚实保障下,工商管理学院始终秉持“以赛促学、以赛促教”的教育理念,积极组织师生确跃参与各类高水平竞襄、科研项目以及学术论文摸写。凭借师生们的不懒努力和卓越追求,学院在竞赛、科研与等术领域取得了令人瞩目的丰硕成果。
2024年教学成果展示~竞赛类








2024年,工商管理学院取得了令人瞩目的成就。这不仅是全体师生共同努力的结晶,更是学院未来发展的强大动力。站在新的起点上,工商管理学院将高举党建旗帜,引领各项工作迈向新高度。我们始终秉持“以学生为中心,以质量为生命,以创新为动力”的理念,凝心聚力,开拓进取,向着更高的目标奋勇前行。让我们携手共进,共同期待工商管理学院更加灿烂的明天!
我要评论 (网友评论仅供其表达个人看法,并不表明本站同意其观点或证实其描述)
全部评论 ( 条)